
简要描述: 菌落形态分析仪器出厂时已进行精密校准,在正常情况下,系统能够根据预设的相机参数(如相机型号、镜头焦距、工作距离等)自动完成标定,用户在日常使用中无需进行额外操作,软件即可直接进行精确的尺寸测量,操作简便,保证了结果的一致性和效率。
产品型号:
IN-J200
访问量:
60
| 一、菌落形态分析仪产品介绍: |
本产品是一款集图像采集、数据处理与统计于一体的自动菌落计数,广泛应用于食品、药品、化妆品、环境监测、医疗卫生、科研院校等领域的菌落计数。该仪器采用先进的数字图像处理技术,具备荧光菌识别和杀菌功能,可实现对培养皿中菌落的快速、准确、全自动计数,显著提升实验效率,降低人工误差。
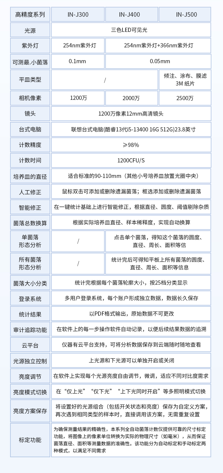
| 二、性能指标 |
1. 成像装置
全封闭暗箱,能够消除外环境杂散光干扰
内置254nm紫外灯,可对腔体杀菌消毒、诱变
内置366nm紫外灯,可激发菌落荧光,满足大肠埃希氏菌计数、绿色荧光蛋白观察等需求
可自由调节上、下光源亮度、开启关闭
1600万像素超清彩色相机
可检测最小菌落:0.1mm
误差率:≤±10%
适合培养皿的直径:标准的90-110mm(其他小号培养皿放置光圈中央)
2. 软件功能
1) 一键统计:
分散菌一键计数:对边缘比较清晰,分布较为分散的菌落进行快速统计
黏连菌一键计数:适用于背景颜色单一、菌落黏连边缘模糊的菌落快速统计
微小菌一键计数:适用于直径0.1mm-0.5mm的微小菌落的快速统计
3M(PetriFilm™)一键计数:对生长在3M纸片上的菌落进行快速统计
黑色网格(Compact Dry™)一键计数:对生长在黑色实线纸片上的菌落进行快速统计
网格滤膜(RIDA™)一键计数:对生长在滤膜纸片上的菌落进行快速统计
背景相近菌一键计数:适用于菌落颜色与培养基颜色相近的菌落进行快速统计
大菌落一键计数:适用于直径大于2mm的菌落的快速统计
单色菌一键计数:单色菌落、多色菌落选中一种颜色进行快速统计
多色菌一键计数:可多次单击目标菌落,自动提取对应颜色,即可自动分割出所选区域内所有相同颜色菌落,适用于多色菌中特定颜色菌落的统计
2) 系统显示:
显示:13.3寸大触摸屏,分辨率:1920*1080,支持外接鼠标操作
系统:win10 64位,256G存储,无需外接电脑
3) 辅助统计工具
修正:在一键统计基础上可进行阈值调节进行修正
框选工具:圆形,矩形,画笔
菌落大小分类:统计完后,根据每个菌落轮廓大小,按25档分类显示
4) 数据安全与管理
多用户登录系统,每个账户形成独立数据,数据长久保存
统计结果可以以PDF格式输出,原始数据不可更改
内置中英文双语显示,一键切换
5) 光源管理
该系列全自动菌落计数仪配备了灵活的上、下双光源系统,用户可以根据不同培养皿的类型、菌落特性以及背景情况,用旋钮自由调节光源以获得最佳的成像效果。
具体功能包括:
独立控制:上光源和下光源可以用旋钮单独开启或关闭。
亮度调节:每个光源的亮度均可自由调节,以适应不同对比度的需求。
模式切换:用户可以在“仅上光”、“仅下光”、“上下光同时开启”等多种照明模式间自由切换。
6) 自动标定
仪器出厂时已进行精密校准,在正常情况下,系统能够根据预设的相机参数(如相机型号、镜头焦距、工作距离等)自动完成标定,用户在日常使用中无需进行额外操作,软件即可直接进行精确的尺寸测量,操作简便,保证了结果的一致性和效率














