
简要描述: 原子发射光谱仪是一款性能优异的全谱直读型 ICP 光谱仪,用于测定不同物质中的常量、微量、痕量元素含量,可用于样品中 元素的定性、半定量及精确定量分析,检出限可达十亿分之一。 目前仪器广泛应用于环境保护、食品安全、地质矿产、冶金、有色金属、稀 土、化工、临床医药、石油制品、半导体、农业研究等各个领域。
产品型号:
IN-ICP3
访问量:
111
| 产品介绍: |
全谱直读型电感耦合等离子体发射光谱仪是一款性能优异的全谱直读型 ICP 光谱仪,用于测定不同物质中的常量、微量、痕量元素含量,可用于样品中 元素的定性、半定量及精确定量分析,检出限可达十亿分之一。
目前仪器广泛应用于环境保护、食品安全、地质矿产、冶金、有色金属、稀 土、化工、临床医药、石油制品、半导体、农业研究等各个领域。
| 性能特点: |
1、安全可靠的固态射频电源
仪器采用的射频电源,具有体积小、输出效率高、输出功率稳定,带有水路、气路及过载等各类安全保护功能,大大提升仪器的安全性,减小了仪器的故障率。
2、仪器自动化程度高
仪器的自动化程度极高,除了电源开关外,所有操作均由软件完成。智能化的软件,可实时可对各项操作进行实时反馈及信息提示。
3、全自动点火及匹配技术
软件可全自动一键点火,所有的参数设置变化,均自动完成。配合先进的自动匹配技术,点火成功率高、操作简便。
4、智能化的火焰监视功能
仪器配置了灵敏度极高的光纤传感器,可在仪器工作状态下,实时监测火焰的工作情况,如遇异常熄火情况,可自动关闭仪器。
5、分离式进样系统
雾室与炬管的分体式设计,较少了燃烧室内温度变化带来的雾化效率的影响,更加直观的观测实时的进样状态。配合专利技术的加长型雾室,有效进行气液分离,较少水蒸气的干扰。
6、定性分析软件
可针对未知样品,采用新型软件算法无需标准品的情况下进行定性分析,直接分析出未知样品中的元素种类,再针对性地进行精确定量分析,大大提高了分析的效率。
7、高精度的气流控制系统
仪器工作中的等离子气、辅助气、载气全部采用高精度的质量流量控制器(MFC)来控制,具有流量连续可调、输出气流的精度高,保证了测试数据的准确性。
8、蠕动泵进样装置
蠕动泵为 5 通道 16 转子全自动设计,蠕动泵转速可根据需求流量设置调节;可满足客户在线样品稀释和在线添加内标的特殊使用要求。
9、超出想象的测试速度
20s 一次的测试速度,可以设置合适的积分时间进行测量;可以一次曝光读出所有分析谱线的积分强度值;一分钟内实现单个样品近 70 种元素的精确测量。
10、科研级大幅面 CID 检测器
采用美国原装赛默飞同类型 CID 检测器,百万级像素;165-900nm 波长范围全覆盖,一次曝光,所有元素同时检测。
11、便捷的波长校准功能
智能的自动波长校准算法,无需进行额外的波长校正溶液,开机后软件自动进行波长校准,大大节省了的波长校准的时间和成本。
12、精密的分光系统
采用中阶梯光栅配合棱镜交叉色散分光方式,精密的光学设计可获得最大的光通量和优异的光谱分辨率;无任何移动光学部件,保证了良好的重复性和长期稳定性;超低杂散光器件配合独特的光学设计,大大降低了背景光的干扰,进一步降低了仪器检出限。
| 仪器优势: |
1、测试元素多,最多可测 72 余种元素。
2、多元素同时测试,一次进样所有元素同时测试。
3、分析速度快,一分钟测定一个样品。
4、检出限低,绝大多数元素可达 ppb 级。
5、线性范围宽,可达 5-6 个数量级,可以实现高低含量同时测试,无需更换标准曲线。
6、化学干扰少,测试结果更加精准。
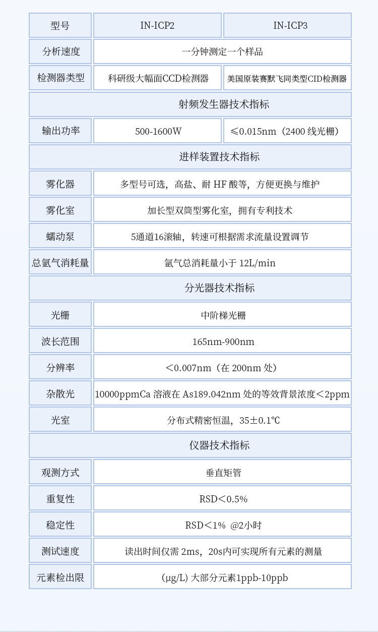
| 技术参数 : |
1、射频发生器技术指标
输出功率:700-1500W
2、进样装置技术指标
高效进口雾化器:多型号可选,高盐、耐 HF 等。
雾化室: 加长型双筒型雾化室,拥有专利技术。
蠕动泵: 5 通道 16 滚轴,转速可根据需求流量设置调节,拥有专利技术。
总氩气消耗量: 氩气总消耗量小于 12L/min。
3、分光器技术指标
光栅: 中阶梯光栅
波长范围:165nm-900nm
分辨率: <0.007nm@200nm
杂散光: 10000ppmCa 溶液在 As189.042nm 处的等效背景浓度<2ppm
光室: 分布式精密恒温,35±0.1℃
4、检测装置技术指标
检测器类型:CID
5、仪器技术指标
观测方式: 垂直观测
重复性: RSD<0.5%
稳定性: RSD<1% @2 小时
测试速度: 单个谱线 CID 读出时间仅需 2ms,20s内可实现所有元素的测量
元素检出限(μg/L):大部分元素1ppb-10ppb
| 应用领域 : |
环保行业
准确快速分析环境样品(水质、土壤、大气)中的元素组成,为人类的日常生活保驾护航。
地矿行业
准确快速分析矿产是元素含量,对矿山的前期开采,中期管控,后期修复等等都有严格的指导意义。
冶金行业
对产品成分的分析,可实时管控生产流程及工艺,确保最终产品的成分含量, 以保证最终产品的质量要求。
玩具及消费品行业
对儿童玩具及生活消费品中重金属元素的分析,确保生产的产品重金属元素含量在管控范围内,让家长和孩子更加安心 。
贵金属行业
贵金属杂质元素含量直接影响到贵金属的纯度和性能,同时决定了贵金属本身的价值,准确测定低含量杂质元素的含量,对贵金属行业显得极其重要。
稀土行业
稀土元素的价值和用途越来越受到青睐,高纯度的稀土元素应用范围也越来越广,杂质元素的分析尤为重要,稀土测试要求的准确、高效等特点均可以完全满足。















